Tutorial_1

My finished scene for tutorial 1 of KIT207! The Truck and food items were free Unity asset store models while the trees, bushes, bench, barrel and Casino were mine.
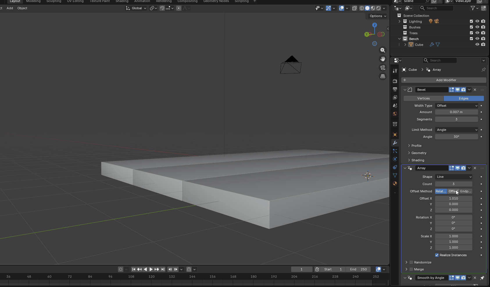
To make the bench easier, I used an array modifier which as seen in the gif below, allows you to duplicate and offset objects, great for making rows of things, stairs, buildings and anything that has repeating features together!

I found the smear tool so make a more blended look for my bush and leave textures rather than straight lines for my low-poly looks

This is the 3 (kinda 5 with seats) models that I made to input into the scene, to help add to the truck and food I found. Overall I used simple geometry for this project but still sued modifiers like the array and bevel to help with shading and creation.

KIT207 Portfolio
| Status | Prototype |
| Author | Potato Software |
More posts
- Tutorial_21 day ago
- Self Study 21 day ago
- Self Study 110 days ago
Leave a comment
Log in with itch.io to leave a comment.